Episódio 2: Conceitos de Investimentos e seus segmentos
Você já ouviu falar que investir é coisa de gente rica ou que é muito arriscado? Pois é, hoje vamos mostrar que investir é para todos — inclusive para você.
Seja para realizar um sonho, simplesmente fazer o dinheiro trabalhar por você ou "construir uma aposentadoria com mais independência", entender o que são investimentos é o primeiro passo.
O que é investir?
Investir é aplicar dinheiro com o objetivo de obter retorno no futuro.
Diferente de guardar dinheiro, investir envolve algum nível de risco — mas também a chance de crescimento.
"Por exemplo, se você empresta dinheiro a um amigo e ele te devolve com juros, isso já é um tipo de investimento."
Existem vários tipos de investimentos, que chamamos de segmentos. Cada um tem seu jeito de funcionar, como poupança, renda fixa, renda variável, fundos de investimentos, previdência privada e alternativos.
Quais são os principais segmentos onde a Pouprev investe e onde você também pode fazer seu dinheiro crescer?
1. Renda Fixa
Renda fixa é um tipo de investimento em que você empresta dinheiro para uma instituição (como o governo ou um banco) e, em troca, recebe esse valor de volta com juros em uma data futura.
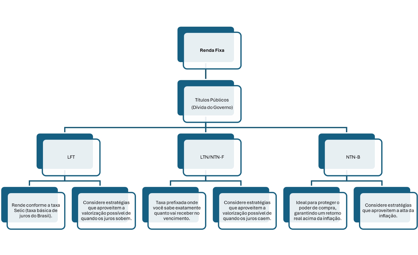
Títulos Públicos / Tesouro Direto
Um dos investimentos mais conhecidos e com maior liquidez no mercado brasileiro é o de Títulos Públicos ou Tesouro Direto que é uma forma de o governo pegar dinheiro emprestado do mercado (população, empresas, fundações...) para financiar suas atividades como saúde, educação, infraestrutura entre outras.
LFT - Letra Financeira do Tesouro
A LFT (Letra Financeira do Tesouro) — atualmente conhecida como Tesouro Selic é considerada o título público mais seguro e líquido do mercado brasileiro.
A estrutura abaixo nos mostra as classes de títulos ofertadas no Tesouro Direto:
Formas de Marcação
Existem duas formas de marcar estes títulos:
(a) Na Curva
Compra o título e guarda até o vencimento não podendo vender antecipadamente.
(b) A Mercado
O valor do título muda todos os dias, de acordo com as condições do mercado, então se quiser vender antes do vencimento, o preço pode estar maior ou menor do que o que você pagou.
"Para facilitar o entendimento, imagine que o gráfico abaixo é tipo uma corrida entre dois amigos: um vai tranquilo, seguindo o GPS (marcação na curva), e o outro vai tentando cortar caminho, mas pega trânsito, chuva e até umas lombadas (marcação a mercado). No fim, os dois chegam no mesmo lugar, só que um foi mais estável e o outro viveu umas emoções no percurso!"
Há também, outros tipos de investimentos em renda fixa:
2. Renda Variável
Sabe aquele tipo de investimento que pode subir, cair, dar voltas e te deixar com frio na barriga? Pois é, isso é renda variável.
Ao contrário da renda fixa (que já te diz quanto vai render), na renda variável nada é garantido. O valor dos ativos muda o tempo todo, dependendo do mercado, das notícias, da economia, e até do humor dos investidores.
E por que investir nisso?
Podem gerar retornos bem maiores que a renda fixa;
Você participa do crescimento de empresas; e
Alguns ativos pagam dividendos, que são tipo "mesada" dos lucros.
* O que é ETF?
* ETF significa Exchange Traded Fund, ou em português, Fundo de Índice Negociado em Bolsa. Para facilitar o entendimento vamos dar o seguinte exemplo:
"Imagine um carrinho de supermercado cheio de produtos. Cada produto representa uma ação de uma empresa. Esse carrinho é o ETF: ele reúne várias ações (ou outros ativos) em um só pacote."
3. Investimentos Estruturados
São produtos financeiros compostos por dois ou mais ativos, geralmente combinando elementos de renda fixa com ativos de maior risco, como ações, moedas ou derivativos. Eles são desenhados para atender a objetivos específicos de retorno, proteção de capital ou exposição a determinados mercados.
E como funcionam?
São montados com base em uma estrutura pré-definida, que determina:
O cenário de retorno (quanto o investidor pode ganhar);
O nível de risco (quanto pode perder);
O prazo de vencimento; e
A condição de resgate.
E quais seriam as vantagens?
Diversificação: acesso a ativos que, isoladamente, seriam mais arriscados.
Gestão de risco: possibilidade de limitar perdas.
Simplicidade operacional: o investidor não precisa montar a estratégia por conta própria.
4. Investimentos Imobiliários
São formas de aplicar o dinheiro em imóveis ou ativos ligados ao setor imobiliário com o objetivo de obter lucro. Esse lucro pode vir de:
Aluguel: renda mensal;
Valorização do imóvel: vender por um preço maior no futuro;
Fundos imobiliários: investir em empreendimentos sem precisar comprar um imóvel físico;
CRI: que é um título emitido por empresas representando uma espécie de empréstimo ao setor imobiliário; e
LCI: título emitido por bancos e serve para financiar o setor imobiliário.
"Investir em imóveis é como plantar uma árvore: leva tempo, exige cuidado, mas pode dar bons frutos — seja em forma de renda ou valorização."
5. Empréstimos
Pegar empréstimo na Pouprev é vantajoso porque as taxas são mais atrativas e o melhor; os juros que você paga voltam para o seu próprio plano. Ou seja, você se ajuda duas vezes — como quem pega emprestado e como quem investe.
Vantagem Dupla
É quase um empréstimo com cashback previdenciário!
Quiz - Questão 1 de 10
O que é renda fixa?
a) Um investimento com retorno previsível
b) Um investimento que só rende se a bolsa subir
c) Um investimento que nunca perde dinheiro
d) Um investimento que rende sempre o mesmo valor
Explicação: Renda fixa é um tipo de investimento em que você sabe desde o início como será a forma de rentabilidade. Isso não significa que o valor será sempre o mesmo, mas sim que as regras de remuneração são definidas no momento da aplicação.
Quiz - Questão 2 de 10
Qual é a principal função dos títulos públicos?
a) Pagar dívidas de bancos
b) Garantir aposentadoria
c) Financiar o governo e seus projetos
d) Financiar empresas privadas
Explicação: Os títulos públicos funcionam como uma forma de o governo pegar dinheiro emprestado da população para realizar suas atividades. Em troca, ele promete devolver esse dinheiro com juros.
Quiz - Questão 3 de 10
A LFT (Tesouro Selic) é ideal para quem quer:
a) Apostar na alta da inflação
b) Investir em ações internacionais
c) Ganhar muito em pouco tempo
d) Ter liquidez e segurança
Explicação: A LFT (Tesouro Selic) é um tipo de investimento ideal para quem quer acesso rápido ao dinheiro (liquidez) e baixo risco (segurança).
Quiz - Questão 4 de 10
A LTN (Tesouro Prefixado) tem como característica:
a) Proteção contra inflação
b) Rentabilidade fixa definida na compra
c) Pagamento de juros semestrais
d) Rentabilidade que varia com o dólar
Explicação: A LTN (Letra do Tesouro Nacional) — também chamada de Tesouro Prefixado — é um título público em que você sabe exatamente quanto vai receber no vencimento, no momento da compra.
Quiz - Questão 5 de 10
A NTN-B (Tesouro IPCA+) protege o investidor contra:
a) Taxas bancárias
b) Queda da bolsa
c) Alta do dólar
d) Inflação
Explicação: A NTN-B (Tesouro IPCA+) é um título público que protege o investidor contra a inflação, porque sua rentabilidade é composta por IPCA (inflação) mais uma taxa fixa (que garante o ganho real acima da inflação).
Quiz - Questão 6 de 10
Marcação na curva significa:
a) O título segue o valor acordado até o vencimento
b) O título é negociado na bolsa
c) O valor do título muda todo dia
d) O título é vendido com desconto
Explicação: Marcação na curva significa que o investidor mantém o título até o vencimento, e o valor do investimento segue o rendimento combinado na hora da compra, sem se preocupar com as oscilações do mercado.
Quiz - Questão 7 de 10
Marcação a mercado pode fazer o investidor:
a) Ganhar ou perder dinheiro antes do vencimento
b) Pagar menos imposto
c) Receber dividendos mensais
d) Ter garantia do FGC
Explicação: Marcação a mercado é quando o valor de um título de renda fixa varia diariamente, de acordo com as condições do mercado. Isso significa que, se o investidor vender o título antes do vencimento, ele pode ganhar ou perder dinheiro.
Quiz - Questão 8 de 10
Renda variável é conhecida por:
a) Ser protegida pelo governo
b) Ter retorno garantido
c) Ser livre de riscos
d) Oscilar de acordo com o mercado
Explicação: Renda variável é o tipo de investimento em que não há garantia de retorno. O valor dos ativos varia conforme o mercado, podendo subir ou cair a qualquer momento.
Quiz - Questão 9 de 10
Fundos multimercados investem em:
a) Criptomoedas
b) Diversos tipos de ativos
c) Apenas ações
d) Apenas imóveis
Explicação: Fundos multimercados são como uma cesta de investimentos que pode conter vários tipos de ativos ao mesmo tempo.
Quiz - Questão 10 de 10
Ao pegar empréstimo no fundo de pensão, o participante:
a) Perde parte da aposentadoria
b) Contribui para a rentabilidade do próprio plano
c) Entra em dívida com o governo
d) Paga juros para o banco
Explicação: Quando um participante pega empréstimo no seu fundo de pensão, ele está, na prática, tomando crédito da própria instituição que administra sua aposentadoria.
🎉 Parabéns!
Você completou o Episódio 2!
Agora você entende os principais conceitos de investimentos e seus segmentos. Continue sua jornada de aprendizado e construa um futuro financeiro mais seguro!